惠民大叔第1160篇(公众号:ixm001),和五万优秀家长交流孩子的成长与教育。关注这里的都是为孩子着想、积极向上的家长。
01
(扫一扫二维码即可)
02
03 经市中招领导小组研究同意,市教育招生考试中心于7月12日公布今年的中考成绩和各中考科目等级划定标准。 市招考中心通过短信平台将初三年考生的成绩发到考生所填写的监护人手机,初三年考生还可通过“2021年厦门市中招信息管理系统(考生端)”(https://zy.xmzskszx.net,以下简称“中招系统考生端”)查询到自己的各科考试成绩及等级、投档总分、全市投档位次、片区投档位次。7月13日考生可到报名点领取中考成绩报告单。 初二年考生的成绩也将通过短信平台发送到考生所填写的监护人手机,考生还可以向报名点学校查询成绩。
考生应根据自己的投档总分、投档位次和各科等级组合,对照招生计划册的《高中阶段学校招生计划分配表》中不同学校(专业)的综合素质评价等级、各科目等级、实验考试等级、招生片区以及专业测试、体检、面试等方面的要求,认真选择和填报志愿。
市招考中心特别提醒考生:今年采用网上填报志愿的方式进行志愿填报,考生应登录“中招系统考生端”(https://zy.xmzskszx.net,)填报志愿,考生网上填报的志愿是投档和录取的唯一依据。
▶ 志愿填报时间:7月15日8时起至7月17日20时止。
来源:厦门市招生考试中心
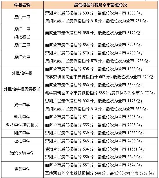
04 2020年
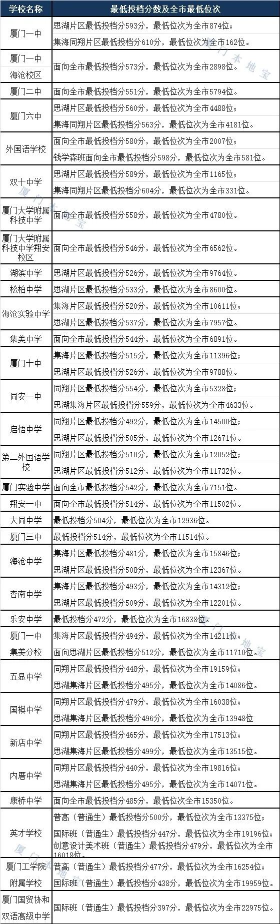
2019年
2018年
花半秒钟就看透事物本质的人,
和花一辈子都看不清的人,
注定是截然不同的命运。
点击下方卡片关注惠民大叔,和5万厦门家长一起
了解孩子成长的可能性
